北京足协:中青赛U10组两队互射自家球门 取消比赛资格
北京足协:中青赛U10组两队互射自家球门 取消比赛资格
2026年04月10日 07:15:16 | 体育24小时热点





责任编辑: 体育24小时热点
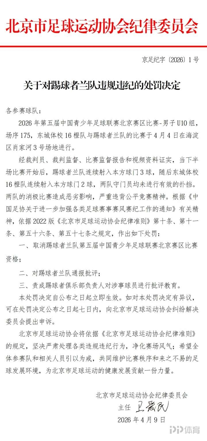
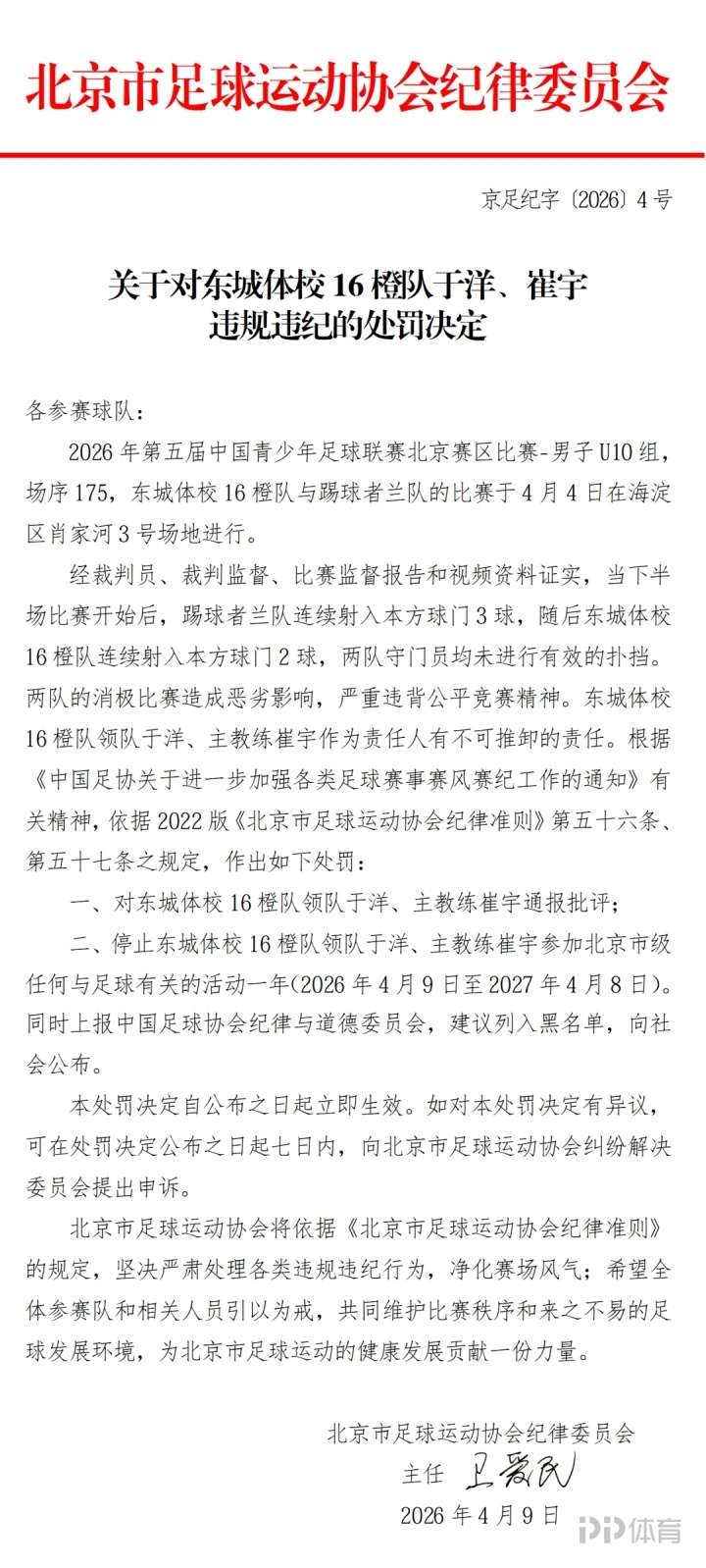
北京市足协发布处罚决定,中青赛北京赛区U10组东城体校16橙队和踢球者兰队在比赛中互射本方球门,消极比赛造成恶劣影响,均被取消赛事资格。
北京足协的公告中表示:在东城体校16橙队vs踢球者兰队的比赛中,下半场比赛踢球者兰队连续射入本方球门3球,东城体校16橙队连续射入本方球门2球。两队的消极比赛造成恶劣影响,均被取消比赛资格,并被通报批评。
此外东城体校16橙队主教练崔宇、领队于洋,踢球者兰队主教练姜凯、领队王征,也均被通报批评,并禁止参加北京市足球活动一年。
责任编辑: 体育24小时热点
收藏
发表评论
暂无评论
ta的文章
5大MVP候选,皇马重建盯上谁了?,拜仁...
2026-04-19 00:01:12
“少林闭关”文班,完爆皇马签姆巴佩?,文...
2026-04-19 00:00:55
21亿崩塌!皇马四大天王谁是真救星?,c...
2026-04-19 00:00:24
费迪南德:如果热刺降级,曼联可以考虑签下...
2026-04-19 00:00:21
热刺vs布莱顿:穆阿尼、本坦库尔出战,麦...
2026-04-19 00:00:21
热刺vs布莱顿:穆阿尼、加拉格尔首发,维...
2026-04-19 00:00:21
卡拉格呼吁芬威取消球票涨价计划:没必要为...
2026-04-19 00:00:20
太阳报记者:约罗可能缺席本赛季剩余比赛,...
2026-04-19 00:00:19
沃尔夫斯堡2-1柏林联合,佩契诺维奇破门...
2026-04-19 00:00:13
那不勒斯vs拉齐奥:德布劳内、麦克托米奈...
2026-04-19 00:00:12